运营商财经网 实习生杨雪利/文
雪糕钟薛高近年多次因虚假宣传被罚,运营商财经网也试图揭秘钟薛高创始人——林盛。

今年45岁的林盛,1999年毕业于历史系。具体的毕业学校和毕业时间目前他本人也未曾透露过。大学毕业后他狂投简历,但大多都没有后文。北京的一家广告公司给他抛出了橄榄枝,于是他拿着手上唯一的广告公司的Offer,开始了北漂之路。
就这样,林盛进入广告行业。替别人打工15年后,林盛有了自主创业的想法,于是在2014年,他到上海开了一家广告公司——盛治广告公司。初期由于没有名气,林盛过的十分艰难。一次机缘巧合下他接到一个快消品的单子,自此公司业务开始回暖,并慢慢走上正轨。
在创办广告公司期间,他经手的两个雪糕策划的单子为他后来创办钟薛高打下了基础。
第一个单子,一家北京公司找到林盛,希望他通过策划把哈尔滨一款叫马迭尔的雪糕推向北京的市场。林盛通过历史营销的方法,所谓的历史营销就是把马迭尔悠久的历史和它之前作为贵族专享雪糕的事情通过广告等手段告诉北京大众,这一方法很有效果。
第一年马迭尔在北京各地方的销售额就达2000多万元。但后来不知为何北京的这家公司之后就再没和林盛合作过了。
第二次,林盛利用小红书等线上渠道将沈阳的一家雪糕公司成功营销出圈。可是,没过多久,这家公司似乎也没有和林盛合作了。
但是,在经过这两次的雪糕方案策划后,林盛对于雪糕方面的了解大增,虽然他的团队中没有人有过做雪糕的经历。但是,林盛还是在2018年创办自己的品牌——钟薛高。这一名称取自谐音“中国的雪糕”之意。
在不到一年半的时间里,这个起初对雪糕都不了解的团队通过捆绑销售等各种营销方案使钟薛高营收达到了1亿。
2021年4月,钟薛高完成了2亿元的A轮融资,投资方有元生资本、万物资本等。

前段时间,钟薛高公司发生多项工商信息变更,控股人新增了多家香 港企业,有消息称,钟薛高可能在港交所上市。目前还未得到官方回应。
根据此前上海市嘉定区市场监管局下发的处罚决定书显示,钟薛高自2019年3月起,在网上销售的一款轻牛乳冰激凌产品网页宣传“不加一滴水、纯纯牛乳香”等宣传内容。经官方核实,该款冰激凌产品配料表中明确含有饮用水成分,其宣传内容和实际情况不符,系引人误解的虚假宣传。上海嘉定区市场监督局因此予以处罚,罚款1000元。

除了“不加一滴水”事件外,2019年4月,该公司因宣传某产品只选用特级红提,而产品检验报告显示该红葡萄干规格等级为散装/一级,构成虚假宣传,被罚款6000元。
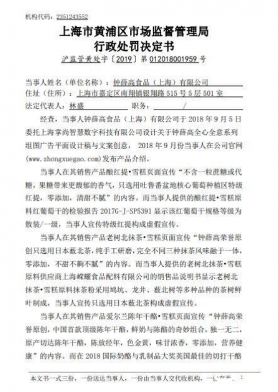
而钟薛高的酿红提雪糕也被判定虚假宣传。根据上海黄浦区市场监督管理局的处罚公告,钟薛高销售产品酿红提雪糕页面宣传“不含一粒蔗糖或代糖,果糖带来更馥郁的香气,只选用吐鲁番盆地核心葡萄种植区特级红提,零添加,清甜不腻”的内容。经检验,该葡萄干规格等级为散装/一级。老树北抹茶雪糕宣传的“只选用日本薮北茶,纯手工研磨”也有水分。其供应商上海嵘耀食品配料有限公司的销售说明书显示,老树北抹茶雪糕原料抹茶粉还采用了鸠坑、龙井、薮北树等多种品种的茶树鲜叶制成。
(责任编辑:康玲华)
运营商财经(官方微信公众号yyscjrd)—— 主流财经网站,一家全面覆盖科技、金融、证券、汽车、房产、食品、医药、日化、酒业及其他各种消费品网站。


