运营商财经网 姜依冉/文
日前,交通银行嘉兴分行被罚85万,具体被罚原因是什么,运营商财经网试图揭秘。

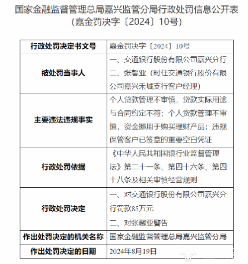
8月28日,国家金融监督管理总局嘉兴监管分局公开了行政处罚信息。交通银行股份有限公司嘉兴分行因存在三项违法违规事实,被处以85万元的罚款。
具体违规事实包括:个人贷款管理不审慎,导致贷款实际用途与合同约定不符;个人贷款管理不审慎,资金被挪用于购买理财产品;以及违规保管客户已签章的重要空白凭证。

此外,时任交通银行股份有限公司嘉兴禾城支行客户经理的张馨亚,因对上述违规行为负有责任,被监管给予警告处罚。
目前,交行嘉兴分行行长是徐卫红,她会如何加强管理,运营商财经网会持续关注。
交通银行浙江省分行行长是陈俊,不知道他是否清楚此事。今年 6月,陈俊一行还在嘉兴分行行长徐卫红的陪同下去桐昆控股公司调研。
(责任编辑:姜依冉)
运营商财经(官方微信公众号yyscjrd)—— 主流财经网站,一家全面覆盖科技、金融、证券、汽车、房产、食品、医药、日化、酒业及其他各种消费品网站。
分享至:
文章关键词:
交通银行


