运营商财经网 丁清彦/文
近日,平安财险、健康险因多达24宗违法违规行为被金融监督管理总局合计罚款1150万元,同时还有20名员工被警告并合计罚款163万元。
其中,被罚的还有原健康险总经理李浩。但现在李浩已经跳槽出任三星财险总经理。

具体来看,5月17日,平安财险、平安健康险同日吃罚单。
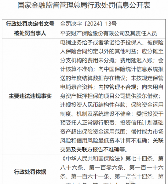
平安财险因电销业务给予或者承诺给予投保人、被保险人保险合同约定以外的其他利益;应分摊至分支机构的费用未分摊;费用延迟入账;会计核算不准确等14宗违法违规行为被金融监督管理总局罚款595万元,公司相关12名员工被警告并合计罚款88万元。

同日,平安健康险因修改公司章程未报监管部门批准;未向监管部门报告董事辞职情况;未经监管部门批准新增办公职场等10宗违法违规行为,被金融监督管理总局罚款555万元,公司相关8名员工被警告并合计罚款75万元。

对此重大千万罚单,平安财险、平安健康险均对外回应表示,涉及5年前原银保监会常规例行检查时的问题,已全面落实整改,主要问题点已基本整改完毕。公司将持续做好警示教育,不断强化合规遵循意识。
但运营商财经网发现,此次被罚的还有原平安健康险总经理李浩,他个人被警告并罚款10万元。
早在2022年末,李浩已宣布从平安健康险辞职。仅仅两月后,2023年2月28日,李浩在三星财产保险有限公司总经理的任职资格获批。
(责任编辑:丁清彦)
运营商财经(官方微信公众号yyscjrd)—— 主流财经网站,一家全面覆盖科技、金融、证券、汽车、房产、食品、医药、日化、酒业及其他各种消费品网站。
分享至:
文章关键词:
平安财险


