运营商财经 苏苏/文
房地产贷款与公众的切身利益息息相关,但依旧有分行在这方面出问题,渤海银行宁波分行就是其中之一。

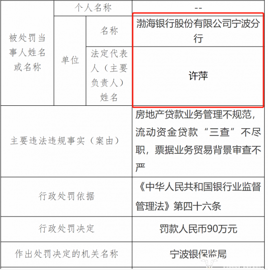
甬银保监罚决字〔2022〕15号显示,3月28日,渤海银行宁波分行因房地产贷款业务管理不规范、流动资金贷款“三查”不尽职,票据业务贸易背景审查不严被宁波银保监局罚款90万元。

渤海银行宁波分行成立的时间并不长,至今只有4年,此次受罚应该是该分行第一次收罚单,而许萍是该行的第二任行长,不知她作何看法?
2021年7月2日,宁波银保监局核准了许萍渤海银行宁波分行行长的任职资格,至今一年的时间,在此之前,徐萍在渤海银行总行业务营运部当总经理。
2018年中国监管层正在加快推进一系列银行业对外开放举措,如何更好地吸收外资先进经验来提高金融资源配置效率和金融服务水平,成为备受业内关注的话题。而渤海银行是首家在发起设立阶段就引进境外战略投资者的中资商业银行,当年12月20日,在第197场银行业保险业例行新闻发布会上,时任渤海银行行长助力赵志宏曾详细介绍渤海银行过去13年与外资股东合作的经验和成果。
当时许萍也曾就渤海银行的营运模式进行介绍,她指出,渤海银行借鉴渣打经验搭建起来的业务处理大集中的营运模式是以客户为中心、后台集中运作的方式,即在总行建立覆盖账户管理、金融市场、客户服务、财务处理、系统掌控、贸易结算、授信执行、资金交易等业务的操作后台,使得渤海银行营运条线在承担操作风险管理过程控制的关键职责与服务支撑职能的基础上,通过后台的集中运作,尽可能减少前台业务人员的操作,为行内外客户提供快捷、高效的服务,同时也有利于防控风险。
许萍无论是在总行还是在分行都是很低调的,她在宁波分行这一年多时间里几乎从未在公众面前露面,但她能成为渤海银行一级分行的一把手,足以见得她的工作实力是很受认可的。
(责任编辑:苏佳)
运营商财经(官方微信公众号yyscjrd)—— 主流财经网站,一家全面覆盖科技、金融、证券、汽车、房产、食品、医药、日化、酒业及其他各种消费品网站。


