更多资讯可登录运营商财经网(telworld.com.cn),也可关注微信公众号tel_world
运营商财经网 实习生杨雯翕/文
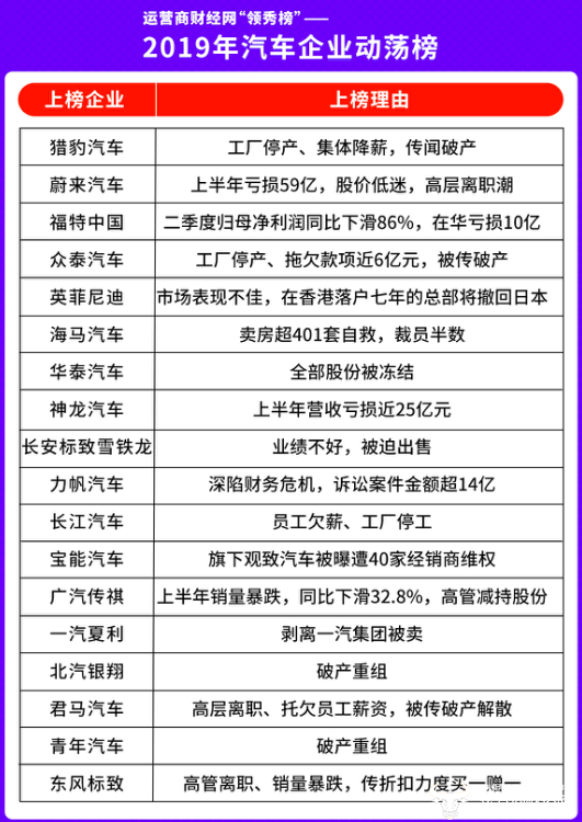
近日,运营商财经网针对过去一年中汽车企业发生的动荡事件进行梳理,其中福特中国因“净利润大幅下滑。在华亏损十亿”上榜,董事长等多名高管更是被频发更换。

巨幅亏损
福特汽车公布的2019年业绩情况显示,公司2019年全年营收1559亿美元,净利润仅为0.47亿美元,同比2018年的36.7亿美元利润暴跌99%。此外,全球销量为538.6万辆,同比下滑10%。
财报显示,福特全年利润滑坡主要是由于2019年第四季度高达16.72亿美元的亏损,是2018年同期亏损的13倍,其中北美市场影响颇大。福特汽车首席执行官吉姆·哈克特曾在福特三季度财报会上表示,“我们在第四季遭遇的阻力将比预期的要大” 。
福特方面在财报中表示,由于结构性成本较此前降低,该公司本季度在中国市场上的运营亏损较2018年同期收窄了61%,这是福特汽车连续四个季度在中国市场业绩得以改善。据新京报记者了解,2019年福特在中国市场加速推进“福特中国2.0战略”,福特在华的亏损幅度正在明显缩窄。
销量方面,福特汽车2019年在华累计销售新车56.79万辆,同比下降26.1%,其中四季度福特在中国市场销量止跌回暖。数据显示,长安福特第四季度销售8.3万辆,环比增长7.6%。
面对中国突发新冠肺炎疫情,福特汽车还在财报中指出,现在预估新冠肺炎疫情对其业务带来的影响还为时太早。

糟心事不断
2019年,福特在中国似乎“糟心事”不断。
2019年6月,国家市场监管总局发布消息称,对长安福特汽车有限公司实施纵向垄断协议依法做出处罚决定,长安福特被处罚款1.628亿元。
2019年福特汽车在华销售56.7万辆,同比下滑26.1%,其中长安福特销量仅有18.4万辆,同比下滑51%。
此外,公司管理高层频繁更换也叫人目不暇接,自2008年福特中国第一任董事长兼CEO程美玮交棒之后,10年间更换了8任CEO,创造了外资车企中国CEO调整次数的“最高纪录”。
捐款100万远低于通用中国
在此次的疫情中,福特中国只捐赠100万元。对比同是美系汽车的通用中国,其在1月31日宣布向武汉市捐赠500万元。
好在福特下属的合资公司救了一把。江铃汽车宣布向武汉捐赠价值500万元的10辆福特全顺改装的负压监护型救护车,长安福特决定捐赠200万元,支援抗疫工作,这些都算在了福特身上。
不过,对比2019年福特中国销量业绩来说,网友表示,福特中国也算是尽力了。
早前,福特汽车宣布的“中国2025计划”中提到2025年底,在中国推出至少15款福特和林肯品牌电动车型。福特陈安宁重回福特之后又进一步细化了出新计划,提出“福特中国2.0”计划,即未来3年,福特将在中国市场推出超过10款新能源车型。
最近,福特中国又在喊‘更福特、更中国’,不过,老这么喊似乎也不见起色。
福特汽车目前在中国的主要合资公司为长安福特和江铃汽车,拥有10家生产工厂,超过3万名员工。
(责任编辑:杨雯翕)
运营商财经网(官方微信公众号tel_world)—— 主流财经媒体,一家全面覆盖科技、金融、证券、汽车、房产、食品、医药及其他各种消费品报道的原创资讯网站。


