更多资讯可登录运营商财经网(telworld.com.cn),也可关注微信公众号tel_world
运营商财经网实习生杨雯翕/文
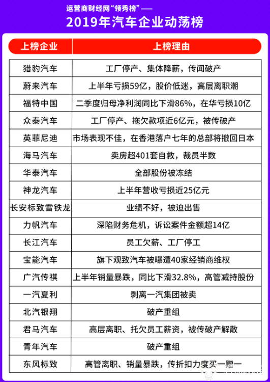
近日,运营商财经网针对过去一年中汽车企业发生的动荡事件进行梳理,其中宝能汽车因旗下观致汽车被曝遭40家经销商维权而上榜。

拖欠25亿元被指不受契约?
2018年10月开始,40位观致经销商因不堪亏损联合维权,列举了观致汽车与经售商争抢市场、不履行承诺、单方面设置不合理要求等六大问题。
虽然当时以观致汽车CEO李峰为首的管理团队火速在上海给经销商开会提出解决方案,但承诺并没有兑现。
2019年4月,在上海车展现场观致汽车的展台前,有人手举“宝能无良,观致拖款”横幅维权,再次引发社会关注。
连亏8年高层换血也无事于补
公开数据显示,最近8年里,观致累计亏损近120亿元。其中,2014年到2017年,每年亏损在20亿元左右。
即使是在2017年宝能接手后,观致情况也没有有明显改观。进入2019年,前2个月的销量更是仅有630辆,同比下跌91%。无奈之下,宝能再次对观致管理层进行大换血,包括首席运营官以及联席技术官、副总裁在内的职务,全部清一色的变成了日本团队。
根据2019年各品牌的销量表现,观致卖出去了22667台,在这份榜单中排名第70位,势头可谓依然不理想。现在的观致依然是以前的那副模样,用网友的话说,就是半死不活。
私自解除协议需支付7000余万元
2019年9月, 观致汽车有限公司因单方面解除与常熟长恒物流有限公司签订的《主服务采购协议》,被告上法庭。
观致汽车有限公司最终被判决支付原告常熟长恒物流有限公司运费和仓储费7682.74万元,加逾期付款利息损失等。
(责任编辑:杨雯翕)
运营商财经网(官方微信公众号tel_world)—— 主流财经媒体,一家全面覆盖科技、金融、证券、汽车、房产、食品、医药及其他各种消费品报道的原创资讯网站。


