更多资讯可登录运营商财经网(telworld.com.cn),也可关注微信公众号tel_world
运营商财经网 康锐/文
15家汽车企业贿赂上海新能源汽车监管部门人员,此事曝光后震惊业界。
近日,上海市嘉定区人民法院对包含奇瑞新能源汽车、上海申龙客车、比亚迪汽车、众泰新能源汽车、北汽新能源、吉利汽车、广汽新能源、郑州宇通客车、东风特车专用车、长城汽车、金龙联合汽车、杭州长江汽车、成都大运汽车、上汽集团等在内的15家新能源车企工作人员行贿案件做出了判决。

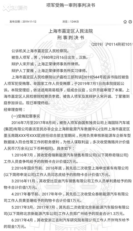
由中国裁判文书网公开披露的“项军受贿一审判决书”中显示,项军在上海新能源汽车数据中心担任综合部主管、数据质量监测总监、车企管理部副经理等职务期间,利用负责审核新能源车企新车型数据接入符合性等工作的职务便利,为他人谋取利益,从2016年7月至2018年6月期间,多次收受贿赂,行情导购,共计收受现金、购物卡等合计价值人民币25万元的财物。上海市嘉定区人民法院判处项某有期徒刑一年,并处罚金人民币十万元。

据悉,给项军送钱的车企包括奇瑞新能源、比亚迪、上汽集团、长城汽车等15家车企,其中众泰新能源、北汽新能源、吉利汽车、广汽新能源进行过多次行贿,每次金额在1万元左右。
给项军幸会,主要是因为新能源汽车厂商想申请补贴,但补贴需要很多数据。根据上海市发改委2013年的文件规定,凡享受上海地方基础设施补贴的单位,其数据均需要传送至上海市新能源汽车数据中心。根据申请补贴流程,想要通过补贴与备案审批,车企要将车型的基本信息进入录入,并搭建数据采集平台,然后将自身的平台与上海市新能源汽车数据中心对接,数据接入100辆车并运行1个月后提交通过数据接入申请,然后给出数据质量检测报告《上海市新能源汽车公共数据质量检测报告》,直至出具《上海市新能源汽车公共数据采集与检测报告》,授权数据接入正式库。完成上述流程,车企才能推进补贴的申请工作。
数据都能这样造假,所以,2019年3月国家四部门发布补贴新政,2019年补贴标准在2018年基础上平均退坡50%,至2020年底前补贴政策完全退出。项军的历史使命完成了,但事情也败露了。
(责任编辑:杨丹丹)
运营商财经网(官方微信公众号tel_world)—— 主流财经媒体,一家全面覆盖科技、金融、证券、汽车、房产、食品、医药及其他各种消费品报道的原创资讯网站。


