更多资讯可登录运营商财经网(telworld.com.cn),也可关注微信公众号tel_world
运营商财经网 实习生杨雯翕/文
接连吃多张罚单,让今年原本实现亮眼业绩的山东威海农村商业银行股份有限公司(以下简称“威海农商行”)再次蒙上一层阴影。
据运营商财经网记者粗略统计,12月12日至12月19日,央行及银保监会分支机构对威海农商行累计开出10张罚单,处罚金额达到168万元,涉及的违法内容包括违规发放贷款用于股权投资、非真实处置不良贷款等。

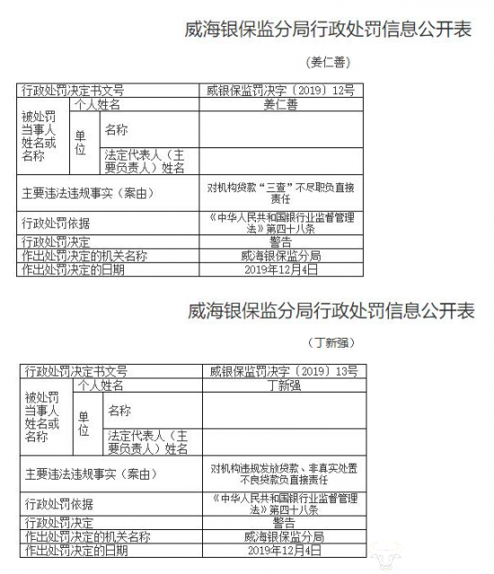
一周内连收十张罚单 原董事长丁新强遭警告
12月20日中国人民银行威海市中心支行披露处罚信息公示表,因存在未按照规定履行客户身份识别义务,超过期限、未向央行报送账户开立资料以及占压财政资金等违法行为,央行威海市中心支行向该行处以警告并罚款28万元。
据运营商财经网记者不完全统计,在一周的时间内该行连续收到10张罚单,处罚金额合计达到168万元。
而此次受罚涉及到的相关责任人丁新强为山东威海农村商业银行原董事长;孙庆民为山东威海农村商业银行董事兼总经理;丛剑锋、许福涛为山东威海农村商业银行董事。
值得一提的是,今年3月才获批担任威海农商银行副行长的刘建勋,12月4日正式被批准成为行长。

利润大幅度回升 不良率持续走高
近年来随着盈利资产下降及投资损失等因素影响,威海农商行业绩持续下滑。2016年至2018年,威海农商行净利润分别为1.27亿元、0.79亿元、0.53亿元,同比增长1.26%、-37.65%、-33.48%。
不过,今年以来,威海农商行业绩已有大幅回升。三季报显示,今年前三季度该行实现营业收入4.93亿元,同比增长99.99%;利润总额和净利润分别为1.97亿、1.4亿,同比增长185%、157%。
但与此同时,威海农商行资产规模也在不断缩水。2016年至2018年各报告期末,该行资产总额分别为193.33亿、189.36亿、147.38亿,所有者权益分别为15.91亿、15.87亿、16.31亿。截至今年三季度末,威海农商行合并口径下的资产总额169.08亿元,负债总额161.8亿元,所有者权益17.28亿元。
尽管三季报中未披露资产质量情况,但从此前的数据来看,威海农商行仍面临着较大的资产质量下行压力。
(责任编辑:杨雯翕)
运营商财经网(官方微信公众号tel_world)—— 主流财经媒体,一家全面覆盖科技、金融、证券、汽车、房产、食品、医药及其他各种消费品报道的原创资讯网站。


