更多资讯可登录运营商财经网(telworld.com.cn),也可关注微信公众号tel_world
运营商财经网 实习生杨雯翕/文
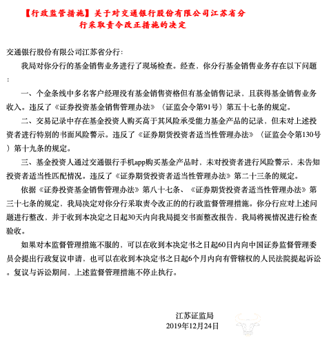
近日,运营商财经网从江苏证监局处了解其披露对交通银行股份有限公司江苏省分行采取责令改正措施的决定。经查,该交通银行江苏省分行基金销售业务存在多项问题。
一、江苏省分行个金条线中多名客户经理没有基金销售资格但有基金销售记录,且获得基金销售业务收入。违反了《证券投资基金销售管理办法》(证监会令第91号)第五十七条的规定。
二、交易记录中存在基金投资人购买高于其风险承受能力基金产品的记录,但未对上述投资者进行特别的书面风险警示。违反了《证券期货投资者适当性管理办法》(证监会令第130号)第十九条的规定。
三、基金投资人通过交通银行手机app购买基金产品时,未对投资者进行风险警示,未告知投资者适当性匹配情况。违反了《证券期货投资者适当性管理办法》第二十三条的规定。

此前,交通银行江苏省分行曾因占压财政资金、违反票据业务管理规定、违反收单业务管理规定、违反账户管理规定警告并处罚款人民币51万元;因办理无真实贸易背景的承兑业务被罚款人民币四十万元。
据了解,该分行的行长林骅于2018年8月成为其法定代表人。截至11月末,交通银行江苏省分行国际条线完成手续费佣金及交易型净收入金额超3亿元,同比增长19.14%,计划完成率107.40%,排名系统第3。有如此良好的业绩,该分行行长林骅也该监督落实业务办理规范,提升客户满意度。
(责任编辑:杨雯翕)
运营商财经网(官方微信公众号tel_world)—— 主流财经媒体,一家全面覆盖科技、金融、证券、汽车、房产、食品、医药及其他各种消费品报道的原创资讯网站。


