2019-12-27 16:08 运营商财经网 实习生杨雯翕/文
更多资讯可登录运营商财经网(telworld.com.cn),也可关注微信公众号tel_world
运营商财经网 实习生杨雯翕/文
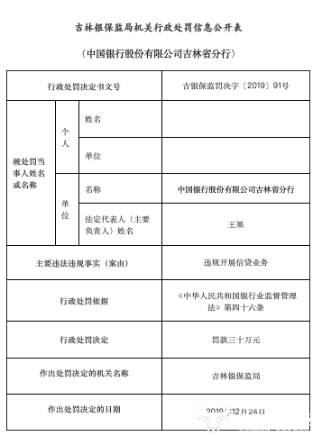
据银保监会今日发布的吉林银保监局机关行政处罚信息公开表显示,中国银行股份有限公司吉林省分行存在违规开展信贷业务违法违规行为,吉林银保监局对其罚款三十万元。行政处罚依据为《中华人民共和国银行业监督管理法》第四十六条。

值得一提的是,这并不是此家分行近期唯一一次受处罚。
2019年10月18日,中国银行吉林省分行和吉林市分行存在同业新规实施后至2015年9月末期间违规融入同业资金合计101笔、金额合计579亿元和内控失效、向监管部门提供虚假数据的违法违规行为,最终两分行合计被罚款5150万元。
另外,这家一同被罚的吉林市分行,也是多次“触碰红线”。
2019年12月17日,中国银行吉林市分行因存在严重违规挪用理财业务保证金的违法行为,被处以罚款50万元。同日,因该家分行的一名员工练功券替换304万真钞二倍吉林银保监分局罚款50万元,两任分行长刘继良和王学军分别遭警告。
中国银行吉林省和吉林市这些处罚暴露出严重的内控管理方面问题,吉林省分行行长王果、于松副行长都不管管吗?
(责任编辑:杨雯翕)
运营商财经网(官方微信公众号tel_world)—— 主流财经媒体,一家全面覆盖科技、金融、证券、汽车、房产、食品、医药及其他各种消费品报道的原创资讯网站。
分享至:
文章关键词:
中行吉林省分行


