更多资讯可登录运营商财经网(telworld.com.cn),也可关注微信公众号tel_world
运营商财经网 吴碧慧/文

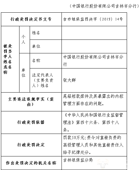
近日,中国银行吉林分行尾箱短款案件有了最新进展,因在内控管理上存在问题,依据《中华人民共和国银行业监督管理法》第四十六条、第四十八条规定,吉林银保监分局对其罚款50万元;责令对直接负责的高级管理人员两人行长刘继良、王学军处以警告,以及直接责任人张中勋给予禁止终身从事银行业工作的纪律处分。
判决书显示,张中勋自2016年4月至2017年6月间担任中国银行吉林分行的总出纳柜员。因涉嫌犯职务侵占罪,于2017年9月1日被刑事拘留,同年9月26日被逮捕。多次利用职务之便,采用以百元面值练功券替换百元真钞的手段,非法占有中国银行吉林分行尾箱库存现金304.4万元,所得款项被其用于还因赌博所欠的小额贷款或赌博。
运营商财经网获悉,此案件充分暴露了中行吉林分行高管人员对于银行内部管理上存在极大的漏洞,对营业部总出纳尾箱现金检查不到位、员工异常行为排查不到位等,竟然两任行长都没有发现这一问题。
此外,梳理发现,近一段时间,中行吉林分行成为处罚“重灾区”。除了这一案件外,该行还因严重违规挪用理财业务保证金的违法违规行为,被罚款50万元,刘继良、徐莹、石丽娜对此负承办责任,予以警告处分。
以及因向不符合条件的借款人发放流动资金贷款,被罚款30万元,刘继良负主要责任,予以警告处分。
看来行长刘继良在管理上问题不小,多次被点名,也难怪会离任。
(责任编辑:吴碧慧)
运营商财经网(官方微信公众号tel_world)—— 主流财经媒体,一家全面覆盖科技、金融、证券、汽车、房产、食品、医药及其他各种消费品报道的原创资讯网站。


