2018-12-19 11:58 运营商世界网 廖有丽/文
更多资讯可登录运营商世界网(telworld.com.cn),也可关注微信公众号tel_world
运营商世界网 廖有丽/文
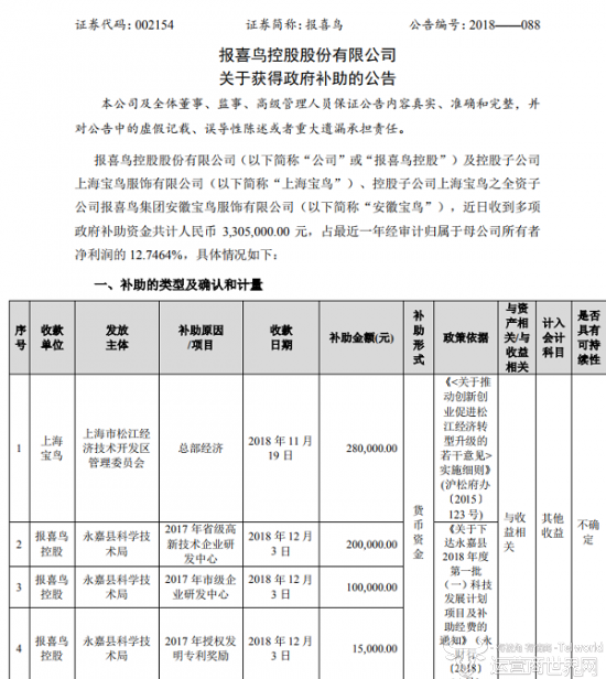
近日,报喜鸟发布《报喜鸟控股股份有限公司关于获得政府补助的公告》披露,报喜鸟及其子公司近日获得政府300多万元的补助,具体情况如下:

报喜鸟及控股子公司上海宝鸟服饰有限公司、控股子公司上海宝鸟之全资子公司报喜鸟集团安徽宝鸟服饰有限公司近日收到多项政府补助资金共计人民币 330.5万元。
值得注意的是,报喜鸟称本次补助占最近一年经审计归属于母公司所有者净利润的12.7464%。
运营商世界网(官方微信公众号tel_world)——TMT行业知名新锐媒体,一家专注通信、互联网、家电、手机、数码的原创资讯网站。
分享至:
文章关键词:
报喜鸟


